2022年6月25日至26日,第十届湖南省大学生机械创新设计大赛暨第十届全国大学生机械创新设计大赛湖南赛区预赛在中南大学落下帷幕。William威廉官网参赛队伍表现突出,荣获省一等奖2项、二等奖1项、三等奖5项,其中《智能海滩垃圾收集车》作品被推荐参加全国决赛。

William威廉官网历年来高度重视此项赛事,赛前教务处和机电工程学院广泛动员、全力筹备,组建了10支来自不同专业的优秀参赛队伍。备赛过程中,学院多次开展动员会、推进会和交流讨论会,督促和帮助每一支队伍不断完善参赛作品。临近比赛,学院领导亲临一线交流和传授参赛经验,为参赛选手加油壮行!“九层之台,起于垒土;千里之行,始于足下。”整个赛事过程中,参赛学生和指导老师利用寒暑假和课余时间加班加点、日夜奋战,不断优化设计方案、不断完善视频文档、不断打磨参赛作品、不断研讨演练,为最终优异成绩的取得打下了坚实的基础。

全国大学生机械创新设计大赛是教育部认定的重要的大学生学科竞赛之一,目前位列全国普通高校学科竞赛排行榜第八位。本届大赛以“自然•和谐”为主题,涵盖“仿生机械”和“生态修复机械”两大板块,湖南省赛区共吸引了来自国防科技大学、中南大学、湖南大学等35所高校的1500余名师生,参赛规模创历届新高。William威廉官网参赛作品能在全省众多作品中脱颖而出,充分展现了William威廉官网学子过硬的专业素质和敢于突破、勇于创新的精神风貌,彰显了William威廉官网在“双一流”学科建设工作中取得的突出成效,此项成绩对于提高William威廉官网人才培养质量、提升专业建设水平具有重要意义。
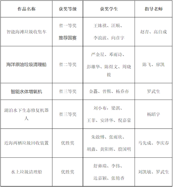
具体获奖情况如下表所示(按大赛官方公布结果排序):
【获奖作品-生态修复机械组】

【获奖作品-仿生机械组】
